Cofactor expansion Examples

Example: $3 \times 3$
Expand
by cofactors
(a)   along the first column,
(b)   along the second column,
(c)   along the third column,
(d)   along the first row,
(e)   along the second row,
(f)   along the third row.

  Answer

  (a)   Cofactor expansion along the first column:
cofactor expansiron of a 3x3 matrix
  (b)  Cofactor expansion along the second column:
  (c)  Cofactor expansion along the third column:
(d)  Cofactor expansion along the first row:
(e)  Cofactor expansion along the second row:
(f)  Cofactor expansion along the third row:
Example: $4 \times 4$
Expand
by cofactors
(a)   along the first column,
(b)   along the second column,
(c)   along the third column,
(d)   along the fourth column,
(e)   along the first row,
(f)   along the second row,
(g)   along the third row,
(h)   along the fourth row.

  Answer

  (a)   Cofactor expansion along the first column:
  (b)  Cofactor expansion along the second column:
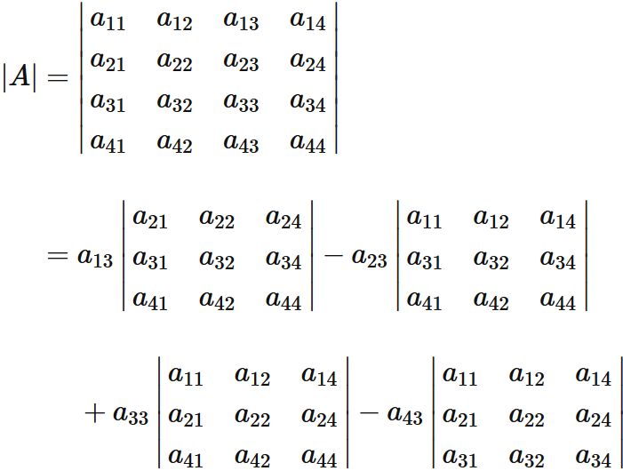
  (c)  Cofactor expansion along the third column:
  (d)  Cofactor expansion along the fourth column:
  (e)  Cofactor expansion along the first row:
  (f)  Cofactor expansion along the second row:
  (g)  Cofactor expansion along the third row:
  (h)  Cofactor expansion along the fourth row: